2003年2月18日上午9时,在韩国大邱市的地铁一号线上,1079号列车由于乘客故意放火,导致列车在隧道内失火。当即发生火灾,列车车门无法开启,致使死亡人数124人,受伤者144人,279人失踪。
1991年6月,德国柏林发生地铁火灾,18人送医院急救。
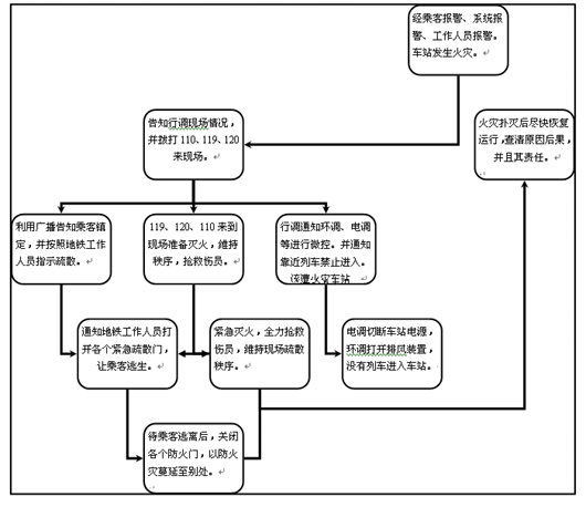
以上说明了火灾的危害性。我们从事地铁运营相关工作的工作人员,身负防火救援的重要职责,在地铁发生火灾时,应当怎样去做呢?当然是依照一定的处理程序来进行。决不允许在地铁发生火灾时,列车司机先逃生,将乘客们滞留在列车中的现象出现。韩国大邱市的地铁火灾虽是有人故意放火的,但司机见列车发生火灾竟然不顾乘客的人身安全,自己逃生。致使造成了124人死亡,144人受伤,279人失踪的重大事故发生。司机的不负责任当然是要受法律制裁的。所以列车司机在列车发生火灾时充当了紧急救援的重要角色。下列是特大和一般火灾发生在车站的救援处理工作程序:
下列是列车发生在隧道区间内的火灾救援工作处理程序:
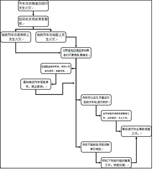
以上便是其中两种情况下的火灾处理程序。平常,我们还须注意火灾的根源。即可以有效的防止火灾,才是最最重要的。下面是列车火灾发生在地面区间和高架区间的处理程序:
未来事故是不可知的,但是未来事故又是可以预防到的。在防火安全管理上,这无疑是在为我们敲警钟:地铁发生火灾是可怕的,但是又是可预防的。安全生产是关键。做好各方面的检查,力度要加大。从列车自身的电气设备和车站的电气设备,防火检测安全要过关。危险品的检查力度更要加大。2003年2月18日韩国大邱地铁一号线的主要事故即为乘客携带危险品上车,故意纵火所至。 所以在现在,我们必须认识到防火安全的重要性。做好一切检查工作。只有这样,地铁才能真正给人民带来方便。 作者:朱磊 南京铁道职业技术学院城轨0211班
