北京地铁五号线地下车站暗挖工法综述
摘 要:北京地铁五号线采用了多种暗挖工法,在工法的选择以及应用上有不少值得借鉴和研讨的地方。本文在介绍地铁五号线地下车站暗挖工法的基础上,对有关技术问题进行论述。
一. 概 述
北京地铁五号线是贯穿京城南北的一条轨道交通干线,线路经过了丰台、崇文、东城、朝阳和昌平等五个区,全长27.6km,共设车站22座。根据规划条件及环境要求,南段线路采用地下线路形式,在北四环路以北采用高架或地面线路形式,其中,地下线路长度16.9km,占全线长度的61%,地下车站16座;高架及地面线路长度10.7km,占全线长度的39%,高架车站5座,地面车站1座。(见图1)
在16座地下车站中,有4座车站采用暗挖法施工,还有5座车站采用明暗挖结合的方法实施。地铁五号线隧道穿越的地层为第四纪地层,以粘土、粉土、砂及砾石层为主。地下水主要有上层滞水、潜水和承压水。隧道基本在潜水中,部分隧道已经进入承压水。地铁五号线早在1992年底就已经进行可行性研究,至现在已经开展工作近11年,其间主要方案经过了多次论证和变迁。本文主要就地铁五号线地下车站暗挖法的有关技术问题进行论述。
二. 地下车站施工方法的选择
地下车站施工方法的选择,主要应根据规划情况、工程地质及水文地质条件、周围环境、工程技术难度、工期以及工程造价等诸多因素综合权衡确定。以下几个原则是本人通过地铁五号线工程得到的感悟。
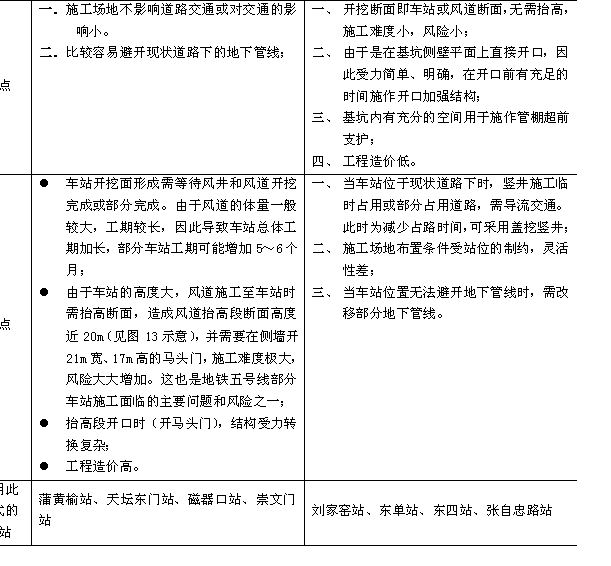
1. 能明挖则明挖,非万不得已不选择暗挖工法
在选择施工方法时,应遵循的第一个原则就是按照明挖法→盖挖顺作法→盖挖逆作法→暗挖法的先后顺序选择,这几种工法的要点和适用范围比较见表1。
由表1的比较可以看出,虽然明挖法对环境的影响较大,但其工期短,影响的时间短,加之在其他方面的优势强,因此很多情况下应作为车站施工的首选工法。而暗挖法虽对环境和地下管线的影响小,但其他方面不具优势,因此应尽量避免采用。不同施工工法的要点及适用范围比较表 表1

2. 要站在整个工程的高度选择施工方法,正确处理工程拆迁、工程造价、工期、环境影响以及社会效益等诸多方面的关系。地铁工程是一项浩大的城市建设工程,与城市的建筑、设施、环境以及人们的生活息息相关,必将对城市的正常生活造成影响,诸如拆迁房屋、影响交通等等。在城市的中心区修建地铁车站,不管采用明挖法还是暗挖法,工程拆迁都是不可避免的,虽然通常情况下明挖法的拆迁较暗挖法多,但我们应当综合多方面因素来选用合理的施工方法。综合费用的比较。采用明挖法的拆迁费+工程费是否低于采用暗挖法的拆迁费+工程费?如果明挖法的综合费用低于暗挖法的综合费用或两者相当,显然采用明挖法在经济上是比较合理的。否则,还要在其它方面进行考虑。 车站施工是否有条件促进规划实现。对于设在规划道路范围内的车站,一般应充分考虑道路规划建设以及能否通过地铁建设带动地面建设的开展。这样,本属于地面建设拆迁范围内的拆迁费用,可能变成由地铁和地面建设共同分担,既减少了地铁的拆迁费用,也减少了地面建设的费用,一举两得。这也是地铁工程建设带动沿线建设在这方面的体现,具有较好的社会效益。如果上述条件成立,那么采用明挖法或盖挖法是比较适宜的。环境影响和工程施工安全。采用明挖法由于占用的施工场地多,因此对环境的影响大于暗挖法。尤其车站位于现状道路下方,对地面交通影响较大。但是,暗挖法施工在安全方面却不能与明挖法比拟,在某些地段或者某种地质条件下,暗挖法施工难度极大,如果在车站上方或周围有建筑物,暗挖法施工引起的地面沉降较大,其负面影响不可忽视。 是否有重要制约条件。要考虑在站址周围是否有重要的控制因素,比如重要建筑物,重要文物保护单位,是否有重要且难以拆改的地下管线或地下构筑物等,这些控制条件往往影响到站位和施工方法的确定。工期是否充足够用。工程的建设周期长短也是一个不可忽视的因素,选择一种施工方法,要考虑到整个工程的筹划是否满足要求,不可忽视所选施工方法在安全性能方面的把握度,一旦出现问题处理时间是否可控,各方面的影响严重程度等。通过对上述各种因素综合、客观的考虑和分析,结合车站的综合技术经济比较,一定能够选取一种合理、恰当的施工方法。
3. 要尊重工程技术人员和专家的意见,根据客观、科学的论证确定工程施工方案,切忌主观臆想、感情用事。工程技术人员要以扎实的工作为领导宏观决策提供参考和依据。地铁五号线车站施工方法的确定,考虑了多种综合因素,整个过程争议很多,方方面面的意见都有。设计方案从最早设计推荐的3座车站暗挖,1座车站盖挖,12座车站明挖演化到9座车站暗挖,1座车站明暗挖结合,6座车站明挖,最后形成了4座车站暗挖,5座车站采用明暗挖结合,7座车站明挖的现状。论证过程主要矛盾焦点是: 如何处理工程拆迁与工期的关系,认为拆迁过程长短难以控制,可能制约工程工期; 认为明挖法工程拆迁费用偏高; 沿线城区过分强调明挖法对周围环境的影响; 部分人认为暗挖法施工引起的沉降对上部建筑物影响不大等。
4. 从地铁五号线工程运作到目前的情况来看,地面拆迁工作基本到位,即使部分车站拆迁比计划滞后,其滞后时间也不长,相比较之下,明挖工期+明挖法地面拆迁工期小于暗挖工期+暗挖法地面拆迁工期;明挖工程的综合费用(拆迁+工程费)与暗挖法的综合费用相差不大;对环境的影响也基本相当;相反,暗挖法施工引起的沉降对周围环境的影响则更加凸显,成为各方比较棘手的问题。
各地下车站采用的施工方法见表2。三. 地铁五号线采用的暗挖工法及结构型式论述


地铁五号线采用暗挖法施工的车站,根据具体情况采用了不同的工法,其结构型式也多种多样。
1. 传统的三连拱车站结构型式(图2)

在天坛东门站和磁器口站,采用了传统的三连拱车站型式。隧道断面尺寸大致在22m×15m(宽×高)左右。车站采用复合衬砌结构型式,顶梁采用型钢梁,立柱为钢管柱,其它均为钢筋混凝土结构。此结构型式在北京已经有成功的实例。通常情况下,根据隧道断面的大小及跨径分配,可采用中洞法、侧洞法、侧壁导坑法以及混合使用各种工法分步实施开挖和支护作业。五号线采用的施工开挖步序见图3。
五号线连拱车站隧道施工采用的是中洞法,其中中洞采用交叉中隔壁法施工。施工过程中在拱部打设钢管棚,管棚间插小导管,并注浆以保证拱部稳定。连拱车站型式在以往工程中普遍反映出的问题主要有:施工质量不易保证;顶部连拱形成的沟槽积水,容易出现漏水现象,且不易治理;施工分块多,稳定性差;废弃工程量大等。
2. 单拱三跨单层车站结构型式(图4)
在地铁五号线采用明暗挖结合施工的车站,其暗挖部分均为下穿现状道路,以达到施工期间不中断交通的目的。为保证明挖和暗挖结构的合理埋深,暗挖部分均采用了单层结构。由于单层结构在分步开挖过程中的结构体系转换较双层结构简单、容易,同时又为避免连拱隧道顶部积水问题,推荐采用了单拱三跨结构型式。车站采用复合衬砌,顶梁、底梁采用钢筋混凝土结构,立柱为钢管柱。采用此类结构型式的车站有:刘家窑车站、东单车站、东四车站、张自忠路车站等。根据车站站台宽度不同,隧道断面尺寸大致在21.8m×9.5m(宽×高)~23.9m×10.5m(宽×高)左右。此类断面在北京乃至国内软土地层地铁车站中首次采用,施工可采用的方法与三连拱隧道基本类似,只是由于结构高度小,竖直方向的转换少,各施工步序转换更加简单、安全。此结构最大的优点是隧道顶部没有积水槽,防水效果好。此类工法的典型施工步序见图5

所示,可采用侧洞法先形成隧道两侧封闭的衬砌,然后再施工中部的拱和底板,快速封闭衬砌;也可先施工立柱隧道,形成底梁、立柱和顶梁后,再开挖中间洞形成中部完整、稳定的支撑体系,最后开挖两侧洞,封闭隧道。施工过程中在拱部打设钢管棚,管棚间插小导管,并注浆以保证拱部稳定。
3. 单拱三跨双层车站结构型式(图6)

此型式应用于崇文门车站,其应用单拱的意图与单拱三跨单层型式一致,主要为避免连拱隧道顶部积水问题。车站采用复合衬砌结构型式,顶梁、底梁为钢筋混凝土结构,立柱为钢管柱。隧道断面尺寸为24.2m×16m(宽×高)。隧道开挖采用中洞法,其中中洞采用交叉中隔壁法施工。在中洞形成后,由下至上施作底板、底梁,然后施工立柱,后浇筑顶梁、顶板。侧洞采用台阶法由上至下开挖而成。施工过程中在拱部打设钢管棚,管棚间插小导管,并注浆以保证拱部稳定。该工法的施工步序见图7。

4. 单拱双跨双层车站隧道型式(图8)
此型式应用于蒲黄榆车站。车站采用复合衬砌结构型式,顶梁、底梁为钢筋混凝土结构,立柱为钢管柱。隧道断面尺寸为22.6m×16.3m(宽×高)。

该结构型式在软土地层地铁车站隧道中属首次采用。此工法的施工步序见图9,首先施工中洞,在中洞内施作底梁、立柱和顶梁。中间支撑柱形成后,两侧对称开挖侧洞,开挖到底后由下向上浇注衬砌。施工过程中在拱部打设钢管棚,管棚间插小导管,并注浆以保证拱部稳定。

由于采用了双跨结构型式,整个隧道施工过程中导洞的体量较大,中间导洞宽度达8m左右,同时,采用单拱型式导致隧道的整体高度偏大,施工期间对控制隧道稳定性的要求很高。
5. 暗挖车站风道结构型式(图10)

地铁五号线采用暗挖法施工的通风道基本为单跨双层结构,复合衬砌结构型式。风道总体开挖尺寸为11.6m×12.75m(宽×高),其结构体量比较大,采用交叉中隔壁法施工,施工中打设小导管作为超前支护。
四. 地铁五号线暗挖工法的主要技术问题讨论
由于地铁五号线采用了多种断面型式以及不同的开挖方法,且沿线周围的环境条件差异较大,因此在设计和施工中必须对有关技术问题给与充分的重视。
1. 暗挖车站第一工作面的形成方式
地铁五号线车站开挖工作面的形成主要有以下两种方式:
方式一:利用车站通风竖井和通风道开辟车站开挖工作面,即首先施工通风竖井,然后开挖整个风道,在风道靠车站一端形成车站开挖工作面,其施工顺序见图11示意;
方式二:在车站两端明挖(或盖挖)竖井(基坑),待竖井完成后从其侧壁开挖车站主体和通风道,其施工顺序见图12示意。
以上两种方法可以适用于不同的条件,其优缺点见表3。
上述两种方式各有优缺点,但考虑到暗挖法车站往往制约整体工期,因此建议如果有条件,应尽可能采用方式二。还有另外一个方式也可以采用,即在利用风道形成车站开挖面的同时,将有条件的出入口作为车站上半断面的施工通道。由于出入口的结构断面小,施工期短,因此可以尽快进入车站,这样既可增加车站施工的工作面,也可以有效减少车站的工期和降低施工风险。
2. 隧道施工期间的稳定性
在软土地层中暗挖施工大断面隧道,必须通过小断面的开挖和转换来实现,其所贯彻的主要指导思想是强支护、快封闭,施工期间最重要的是要确保每一个施工分步的开挖和支护稳定以及施工转换的安全。每一步开挖尺寸应尽可能合理。由于目前基本为人工开挖和支护作业,每一步开挖的高度应控制在3.5m左右,最多不要超过4m,这样采用台阶法开挖时人工作业方便。
如果高度太大就必须增加台阶数量,导致初期支护不封闭段长度增加,风险加大。目前五号线采用比较多的工法是交叉中隔壁法,如图14示意,在开挖过程中,由于每一步都是封闭的,且为强支护,因此稳定性不会有问题。但在开挖完成后施作二次衬砌时,在局部拆除中隔壁和临时仰拱后,原先在开挖中已经形成平衡的初期支护受力体系受到破坏,如图14示意底部中隔壁拆除,竖向承载能力部分丧失,此时顶部的荷载无法靠中间的柔性临时结构承担,隧道将面临一定危险。当衬砌逐步向上浇筑,连续拆除中间临时结构时,风险越来越大。要减小衬砌和拆除过程中的风险,应尽可能减小纵向拆除隔壁的长度,利用空间受力效应保证隧道稳定,同时,应在拆除临时隔壁的部位,增设临时竖向支撑。由于大部分初期支护承受的是压力作用,当隧道断面较大时,建议将内部临时初期支护由弧形改为直线型,可以避免弧形初期支护在较大的轴力作用下失稳。
当隧道横向有多跨,需分步形成时,哪一跨首先形成,哪一跨最后形成也对隧道的稳定性影响很大。确定原则主要有以下几方面:
1.形状稳定原则
由于先形成的隧道要独立存在一段时间,且邻近的开挖会对其造成影响,因此,先形成的隧道形状要能够保证在临近作业影响下的稳定。
2.先易后难,互不干扰原则
若部分隧道可以独立成洞,断面形状稳定,施工难度小,相邻洞室施工期间的相互影响和干扰小时,可以考虑先施工。即独立洞首先形成,然后开挖中间部分形成封闭结构。
3.以大化小,减小跨度原则
若某些隧道首先形成后,可以有效减少后期施工部分的开挖跨度,宜先施工。
3.经济合理原则
应尽可能减少临时支护工程量,降低工程造价,使施工更加经济合理。以三跨单层隧道(东四车站)举例说明上述原则。图15为两种不同的开挖顺序,先侧洞后中洞方案(方案一)和先中洞后侧洞方案(方案二)。

形状稳定原则:从图中可以看出,从形成隧道衬砌的形状来看, 方案一两侧洞的衬砌为两边不对称形,且呈楔形状,建成后受侧向荷载的作用不对称,有侧移的倾向;而方案二中洞部分是对称结构,上下荷载平衡,左右荷载平衡,呈稳定的形状。先易后难,互不干扰原则:侧洞法施工虽两侧洞施工互不干扰,但在侧墙衬砌施工中,存在不稳定阶段,有一定难度(方案一);而中洞法首先施工两个中间立柱,两立柱施工时互不干扰,且各自的施工难度小,当立柱形成后,开挖中间跨时,第一部开挖(4)即可封闭顶部初期支护,二次衬砌也可很快跟进施工,难度小。当开挖至底部时,也可快速封闭。以大化小,减小跨度原则:中洞法首先施作中柱,单洞开挖跨度小,至中间开挖连起来之后,整个稳定的中洞将原本的大隧道进行了分割,余下的侧洞跨度已经减小,施工起来没有问题。经济合理原则:上述两种方案在经济上基本相当。根据采用上述原则的分析,明显看出此断面的隧道采用中洞法较侧洞法具有优势,因此我们将原来推荐的侧洞方案调整至中洞方案。
3. 风道与车站交界处(马头门)施工应注意的问题
前面已经谈到形成第一工作面的方式,在目前地铁五号线采用风道开口的车站,都存在开挖断面大、施工工序多、工期紧、风险大的情况。本人认为有以下几个方面需要注意:
(1)开口断面太大,对抬高段隧道衬砌的削弱非常大,隧道整体稳定难以控制。建议开口前首先对马头门进行加强,有条件的应首先完成二次衬砌加强段。
(2)条件的建议先利用小导洞进入车站上半断面施工,化整为零,减小开口断面。
(3)开口部位应采用管棚进行超前支护,并用小导管进行注浆。
(4)为充分了解马头门施工时结构的受力、变形状态,确保心中有数,万无一失,应加强施工监测,对钢筋及混凝土应力、变形、收敛、拱顶下沉以及地面沉降进行监测,其监测密度要大,并应及时将信息反馈给各有关单位。
(5)开口段容易引起过量的地面沉降,除采取强支护措施外,还应加强衬砌背后的回填注浆工作。
(6)应准备应急预案和足够的应急材料。
4. 地面沉降控制
从目前地铁五号线已经施工的各标段地面沉降情况看,多数标段的沉降控制不理想,部分风道在尚未完成开挖和初衬时沉降就已经超过40mm,这与隧道的断面大小及施工方法有关外,最主要的原因还有:
施工方案不妥。选取合理的施工方法和先后次序,可以从源头上使控制沉降成为可能。目前地铁五号线部分暗挖断面大,施工步序多,因此应采用合理的施工方案,控制沉降。施工期间初期支护未能及时封闭。部分施工段,由于上下台阶的长度过长,上半断面又没有临时仰拱,导致较长距离内初期支护不封闭,引起沉降。超前支护(小导管注浆)不到位,流于形式。超前支护是防止隧道拱部土体局部坍塌的重要手段,尤其对于较差的地层,小导管注浆可有效防止地层的流失和坍落。 初衬背后注浆填充不够。从现场实际情况看,初期支护喷射混凝土施作后,初衬一般均存在背后空鼓现象,严重者空鼓可达100~150mm,尤其对于开挖后有局部坍落掉块的地方,空隙更大。衬砌背后及时注浆填充可有效防止由此产生的沉降。地质条件差。在含粉细砂的地层,隧道开挖后含水粉细砂随地下水流出,造成地层流失,引起沉降。在上述各因素中衬砌背后注浆不够或不及时是引起沉降的主要因素之一,应加强控制。对于地铁工程施工引起的地面沉降允许值应如何采用,目前业内众说纷纭,但无论车站还是区间,不管断面大小高低均采用30mm的做法是非常不妥的。总体来讲,按照一般的规律,区间隧道采用30mm左右来控制沉降比较现实,车站采用50~60mm控制比较合适。事实上,地面沉降值的控制是一个技术和经济相互平衡的问题,目前的暗挖工法,有条件将沉降控制的更小,但要付出的代价是否值得?因此,应因地制宜的选择控制标准。
五. 地铁五号线车站暗挖工程的重点和难点问题
除前面提到的一些技术问题外,地铁五号线工程存在许多重点和难点问题,以下简单介绍几个。
1. 崇文门站下穿环线地铁区间隧道
崇文门站下穿环线地铁区间隧道的情况见图16示意。五号线崇文门车站在环线地铁区间喇叭口隧道下方穿过,两者之间的结构净距为1.98m,环线地铁对五号线施工引起轨道高差变化要求及其严格,仅5mm。为满足此要求,地铁五号线施工时采取了如下措施:
(1)00mm直径的管幕作为超前支护,并通过注浆管对周围的土体进行注浆;
(2)尽快封闭初期支护,并在早期分段跳槽施工二次衬砌环;
(3)能够及早起到承载作用的导洞—桩支护体系;
(4)期间对既有地铁区间进行全程自动监测;
(5)轨道扣件及时调整隧道施工引起的沉降造成的轨道标高变化。
2.东单站上穿复八线地铁区间隧道

单站上穿地铁复八线区间隧道的情况见图17示意。地铁五号线车站底板与复八线区间隧道顶板之间的净距仅0.5m。为确保施工期间对既有区间隧道的影响最小,采取了如下措施:
(1)线区间隧道周围一定范围内的土体进行注浆加固;
(2)索或抗拔桩防止复八线区间隧道在五号线开挖卸载后上台;
(3)五号线的车站柱子的排列,确保对复八线的不利作用减小;
(4)与崇文门类似的监测方案。
3. 东四站下穿朝内菜市场建筑
东四单层暗挖车站隧道在现状的朝内菜市场建筑物下方穿过,东四车站隧道顶部覆土厚度为12.5m,朝内菜市场为三层框架结构,地下有一层地下室,基础形式为柱下筏板基础,基底埋深约6m。为保证隧道施工引起的沉降不破坏建筑物,施工期间采用长管幕进行超前支护和小导管注浆。同时对地面建筑物加强施工监测。
六. 结语
到2008年前,北京地铁将有31座车站采用暗挖法或明暗挖结合法施工,北京地区采用暗挖法施工的地铁车站工程还从来没有象现在这样多,可以想象得到一两年之后北京地铁建设的状况。但就目前来讲,全国有地铁暗挖施工经验的队伍数量有限,水平参差不齐,整体水平需要提高。本文仅就地铁五号线地下车站暗挖工法的有关问题进行了粗浅的探讨,有些是五号线的经验之谈,有些是教训,有些还没有实施,数个人学术观点。经验和教训都是宝贵的,地铁五号线工程的建设在先,值得总结。笔者希望通过本文粗浅的认识,能够对业界的同行有所裨益。不妥之处,望指教。

