桩基托换技术在广州地铁三号线工程中的应用[摘要]结合广州市轨道交通三号线沥滘-厦滘区间桩基托换工程实例,介绍了托换体系的设计、施工步骤和监测。[关键词]地铁;桩基托换;隧道 随着城市公共交通压力的增大,在城市中心区修建地铁来改善交通,越来越必要。而城市中心区内房屋建筑较为密集,要求线路选线时避开所有的建筑物是不现实的。隧道从建筑物下通过,对建筑物自身的安全威胁也是不容忽视的。因此,必须根据隧道和建筑物的具体情况,对建筑物采取必要、有效的加固或托换措施,从而保证隧道顺利掘进和建筑物结构安全。采用桩基形式进行建筑物托换,能够有效地解决地基基础承载力不足或沉降失控问题。1工程概况1.1房屋概况 广州市轨道交通三号线沥滘-厦滘?区间经过部分民房,其基础如表1所示。共有20根桩基础进入隧道平面。

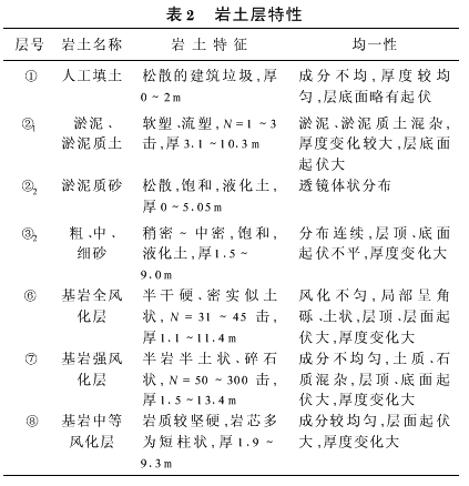
1.2隧道概况 本段为盾构法施工,隧道结构外径为6.0m,结构厚度300mm,隧道埋深较浅,隧道顶部至地表大约为10~15m。由桩长及隧道埋深可知,进入隧道的桩基贯穿整个隧道。1.3地质概况 该段地质属河流堆积地貌,地势平坦,隧道通过地段为饱和中细砂,拱顶为中~高灵敏度且宜液化的淤泥质砂,上覆层含水层厚,富水性强。地质概况如表2所示。

2 托换方案设计2.1主动托换体系 主动托换技术是指原桩在卸载以前,对新桩和托换体系施加荷载,从而部分消除被托换体系长期变形的时空效应,将上部的荷载和变形运用顶升装置加以动态的控制。当托换建筑物的荷载大、变形要求严格控制的时候,需要通过主动变形调节来保证变形要求,即在被托换桩凿除之前,对新桩和托换体系施加荷载,使被托换柱(墩)在上顶力的作用下,随托换梁一起上升,从而使得在被托换的桩截断后,上部荷载全部转移到新加的托换桩上,同时通过预加荷载,可以消除部分新桩和托换体系的变形,使托换后桩和结构的变形控制在很小的范围内。2.2托换方案 本设计采用主动托换体系。托换桩为钻孔灌注桩,托换梁采用钢筋混凝土梁。在隧道结构线外1m范 围外设置φ800mm灌注桩。承台两侧设置梁,承台和梁之间进行植筋处理。加载设备为QF500 20型千斤顶及配套油泵,千斤顶行程为200mm,千斤顶最大压力5000kN。桩顶标高由既有承台底标高、托换梁支座处高度、千斤顶初始工作空间决定。如图1、2所示。

2.3托换桩设计托换桩的桩长由以下3个原则共同确定:①满足桩顶设计承载力;②满足进入中风化层不小于0 5m(若强风化层较厚时,参照①、③);③桩底标高不得高于隧道最低点以下1m,避免桩对隧道结构产生有害的应力。计算结果:托换桩采用钻孔灌注桩,桩径为800mm;纵向钢筋及加劲箍筋采用HRB335;螺旋箍筋采用HPB235。桩身为C30水下混凝土。桩深入中、强风化岩,桩长根据每个桩的承载力要求及其他构造要求长度不同,在图纸中列表表示。钢筋笼纵向钢筋的混凝土保护层厚度为60mm,钢筋笼外侧需设混凝土垫块或采取其它有效措施,以保障钢筋保护层厚度的准确性。 托换梁的内力按照《混凝土结构设计规范》GB50010 2002进行配筋计算和裂缝验算。2.4植筋计算托换体系中,承台两侧设置托换梁,荷载将通过承台传到托换梁上,再由梁传到新加的托换桩上,从而达到托换的目的。为保证承台上的荷载能够传到梁上,就必须保证承台与梁的有效连接。为此,除在施工措施中对原有承台进行新旧混凝土界面处理外,还在设计中不考虑新旧混凝土间的抗剪力,其荷载完全由承台上的植筋来承担。 植筋施工应满足以下要求:①植筋胶要求有50年的长期性能报告及1.5h以上的耐火测试报告;②植筋胶应具有塞焊性能,当植筋与钢筋焊接时产生的热辐射能不会影响植筋胶的性能。2.5托换体系设计2.5.1构造设计 本托换体系采用主动托换的形式,托换体系设计是托换成功与否的关键之一,也是托换施工的难点和重点。托换体系节点构造如图3、4所示。



桩顶与梁底间的距离根据千斤顶的结构尺寸及行程决定。2.5.2钢垫板、钢楔设计 为保证托换体系加载过程中桩和梁底的混凝土不被压碎,需要在桩顶和梁底设置钢垫板,垫板尺寸590mm×450mm×20mm,上下各1块,用3根直径20mm的锚筋锚入桩或梁体内。锚筋焊缝厚度t=10mm,双面焊,并采取有效措施防止施焊时引起垫板翘曲,可断续焊,但每边焊缝长度不得小于15cm。为保证垫板下混凝土浇注密实,垫板上需开4个直径25mm的出气孔。为保证托换体系加载完成后,千斤顶能够顺利取出、托换体系能够继续保持稳定,从而顺利浇注微膨胀混凝土,需要设置钢垫板、钢楔块。具体尺寸如图5~8所示。钢垫块施工前应对上下钢垫板进行定位、平整度检查,且须保证钢垫块与钢垫板接触密实饱满,四周与钢垫板点焊,以保证可靠连接。钢楔块施工完后同样要与钢垫板及钢垫块焊牢,以保证可靠连接。2.5.3加载模式各托换桩预压总荷载为桩顶设计承载力的1 5倍,分10级均匀加载。对于同属1组托换梁的各托换桩同时加载,各级稳定20min。对于施工监测中沉降观测内容在加载停止结束时、停止后5、10、15min各测读1次。 当上步工序结束同时满足下列条件时,继续下步加载或工作。 (1)同组托换桩最大沉降差小于L1‰(L1为托换桩中心距)。 (2)建筑物不均匀沉降小于L2‰(L2为测量点中心距)。 当上步工序结束同时满足下列条件之一时,应采取适当措施(如单独对少沉降桩基加载)调整沉降差。 (1)同组托换桩最大沉降差大于L1‰。 (2)建筑物不均匀沉降大于L2‰。当本加载过程中满足下列条件之一时,应立即停止,采取适当措施(如单独对少沉降桩基加载)调整沉降差。 (1)同组托换桩最大沉降差大于L1‰。 (2)建筑物不均匀沉降大于L2‰。 当本加载过程中满足下列条件之一时,应立即停止,采取适当措施(如单独对少沉降桩基加载)调整沉降差。 (1)同组托换桩最大沉降差大于2L1‰。 (2)建筑物不均匀沉降大于2L2‰。当满足下列条件之一时,即可终止加载。 (1)达到预压总荷载值。 (2)桩顶总沉降超过50mm。3 施工步骤 (1)施工前准备 首先需进行现场放线、定位、探槽工作,以确定托换梁、托换桩与既有承台、既有桩基平面、空间关系,检查托换梁尺寸是否合适,验算桩顶标高。 (2)托换桩施工 桩位平面允许偏差应<30mm,桩垂直度偏差均应按设计要求不得大于1%。土方开挖范围内管线及其他障碍物处理、托换桩施工,应及时详细地对施工过程进行记录。岩层中土方开挖应采用适宜的施工措施,以减少对围岩的扰动。 (3)钢筋笼焊接、吊放 加工前需按规定对材料进行抽检。钢筋笼应分节焊接、吊放,每节钢筋笼的长度应根据房屋首层净空决定,施工时应采取有效措施,使上下节钢筋笼的轴心在一条直线上。施工中应严格按照施工规范操作,确保钢筋笼的焊接质量,同时施工时应尽量缩短吊放和焊接时间。 (4)托换梁施工 既有承台表面处理;既有承台植筋;托换梁钢筋、混凝土施工。新旧结构接触面的垫层须清除,且将接触面混凝土表面按施工缝要求处理。凿毛、清除表面松动石子及清洗混凝土表面。 (5)预压 待托换梁强度达到要求后进行预压。预压前需对液压设备、量测设备进行标定,做好千斤顶定位检查,量测系统测试,预压方案完善,房屋鉴定等前期工作。预压过程应按既定方案分步进行、同步加压(同组梁),并根据量测结果调整施工参数及步骤。 (6)体系转换 待达到加载终止条件,托换梁、桩及建筑物沉降稳定后安装钢垫块,钢垫块稳定性及强度满足要求才可逐步进行体系转换。特别注意在初期阶段控制千斤顶回油速度,并根据量测结果调整施工参数及步骤。量测结果及外部条件允许后取出千斤顶。 (7)节点施工 节点钢筋设置、焊接,浇注微膨胀混凝土。浇注过程中控制振捣棒不得接触钢垫块。预顶节点施工完,且全面观测沉降变形稳定后,盾构方可掘进,洞内开始切断被托换的桩。 (8)覆土 恢复地面。4 施工监测 桩基托换是风险性、技术性很高的工作,同时也是依赖信息化程度很高的工作。施工监测是决定工程成败的重要一环。监测内容包括:建筑物的沉降、倾斜及裂缝观测;地面沉降及裂缝观测;地下水位观测;托换梁变位及裂缝观测;托换桩、托换梁(支座处)、既有桩、既有柱高程监测;分步液压参数监测等。 所有水准点均应与不受施工影响较远的基准点相联系,并绘制沉降与时间关系曲线。裂缝观测应在裂缝位置予以标明,并进行编号,记录大小及发展。 (1)水准点布置 ①与托换梁相交既有柱及与这些被托换柱相邻轴号上的既有柱;②被托换建筑天面四角及天面四边靠近中点位置;③新施工的托换桩桩顶;④新施工的托换梁支座处及与既有桩相交处;⑤地面沉降观测点。 (2)裂缝观测位置 ①托换建筑物裂缝 既有裂缝及托换过程中出现的裂缝;②托换梁裂缝 包括支座处、受拉区;③托换桩裂缝 包括桩头、桩侧;④其他与托换体系相连的结构构件裂缝。 (3)变形观测位置 ①托换梁梁底变形;②托换梁梁侧变形。 (4)液压参数 ①标定后液压设备压力表读数;②千斤顶活塞长度。 (5)柱沉降监测要求 ①对楼房的所有柱进行沉降监测;②监测仪器的精确度不大于0.1mm;③基准点要稳定,不受托换施工和隧道施工影响。 (6)对楼房倾斜监测要求 ①对楼房分别在纵横轴2个方向上监测倾斜度;②读数精确度不大于1mm。托换完毕2个星期内,仍要进行监测工作。此时仅监测被托换柱的沉降,第1周监测频率为每天1次,第2周为2天1次,监测数据应及时反馈。从盾构机到达建筑物下部开始,到盾构机通过建筑后2个星期内,需对地表沉降及建筑物倾斜、不均匀沉降、裂缝开展情况进行监测。盾构通过时每天监测2次,其他时间2天监测1次,监测数据应及时反馈。地面下沉允许值为10mm;房屋不均匀沉降允许值为0.002L(L为框架梁跨长);房屋倾斜不允许大于0.004(指基础倾斜方向两端点的沉降差与其距离的比值)。5 施工注意事项 (1)在原柱上穿孔和凿、锯除承台前,必须采用型钢或其它方法支顶上部横梁,待施工完毕后方可拆除。 (2)对建筑物的各种地下管线,如水管、煤气管、电缆等,要加强保护和监测,影响施工的可会同有关部门协调处理。 (3)施工对周围的影响 必要时,建筑物首层为施工面,其地台、门窗、水电管线处的砖墙均需拆除,为保证楼上住户使用,需搭建临时过道及水电线路改道。托换施工完成后,对地台、砖墙、装修等恢复原样。 (4)施工前,调查地下管线的布置,然后制定专门的处理措施。 (5)新旧混凝土结合要牢固。具体措施如下:①为了让新旧结构协调作用,新旧混凝土界面均要求处理;②将旧混凝土表面凿毛,深度宜为10~20mm,对柱凿毛深度不宜超过10mm;③凿毛后用水清洗干净,在新加结构混凝土浇捣前4h内刷界面处理剂;④凿毛时若发现裂缝等异常情况,应立即采取临时安全加固措施,并反馈给设计人员。 (6)施工前应做好盾构机在本段的推进方案,合理选择切口压力、推进速度等参数,应保证掘进时地面下沉不超过10mm。参考文献:[1]GB50157 2003,地铁设计规范[S].[2]GB50010 2002,混凝土结构设计规范[S].[3]GB50007 2002,建筑地基基础设计规范[S].[4]JGJ94 94,建筑桩基技术规范[S].[5]DBJ15 31 2003,建筑地基基础设计规范[S].[6]GB50017 2003,钢结构设计规范[S].